新兴赛道加速布局,广东瞄准前沿科技高地;制造业升级路径清晰,未来十年潜力释放。
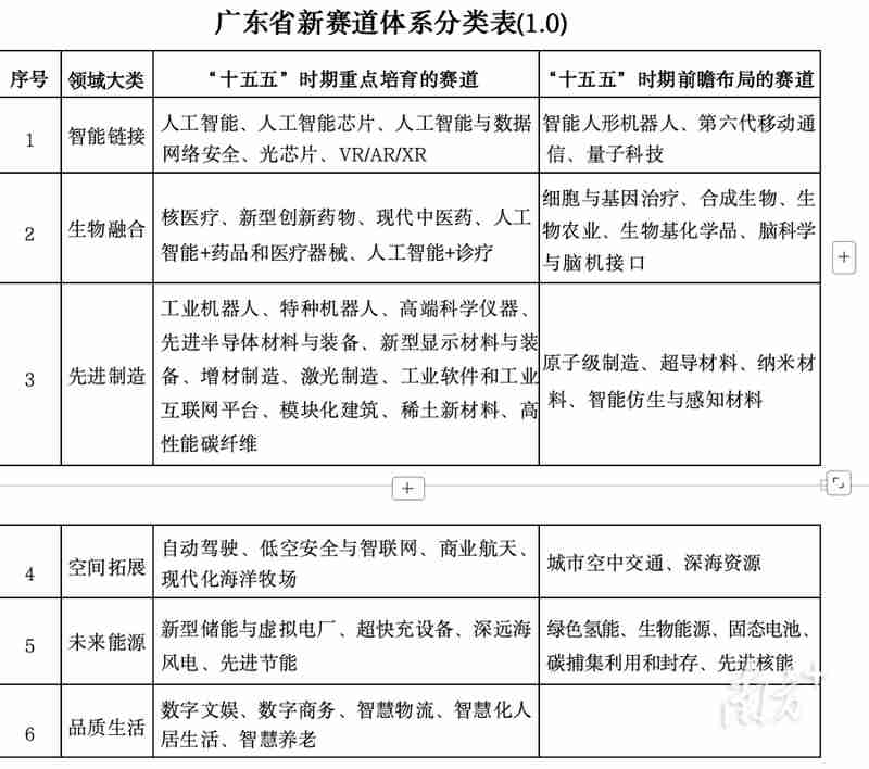
在新一轮科技与产业变革浪潮中,广东推出全面行动方案,明确将资源集中于最具前景的创新方向。通过划分六大领域并细化53个具体赛道,该方案展现出强烈的战略定力与执行力度。


方案设定了分阶段目标:在中期节点前,建立起有效的培育体系,并争取形成若干规模较大的产业高地;远期则追求更大范围的突破,力争相关产业总体体量实现跨越式增长。同时,配套措施将大力支持创新型中小企业成长,培育更多国家级专精特新企业和单项冠军。这为广东经济注入持久新动能。
方案特别注重技术源头创新与场景深度融合。在人工智能、生物技术、先进材料等领域,广东计划加强关键核心攻关,构建开放生态体系,并推动应用示范落地。这种路径选择,充分体现了广东作为制造业重镇的独特优势,能够快速将实验室成果转化为市场竞争力。

基础设施建设同步提速,为新兴产业发展保驾护航。交通集团年度工作会议透露,将集中力量推进多项重点高速公路工程,年度投资力度保持强劲。其中若干项目将于年内建成通车,另有多条续建线路稳步向前。这些工程将显著提升物流效率,降低企业运营成本,为新赛道企业提供优越发展环境。
消费市场端,广东特色产业活动持续活跃。玩具行业专场促销在澄海拉开帷幕,多家企业展示搭载先进技术的智能产品,吸引广泛目光。这反映出传统制造业正加速拥抱数字化浪潮,产品附加值稳步提升。

文化活动方面,佛山某大型音乐节宣布取消,票务平台启动全额退款流程。该调整虽带来不便,但也提示从业者需更注重市场调研与风险防控,确保活动可持续性。

全国经济运行保持稳健态势,前期外贸数据表现亮眼,同比增长幅度较高,彰显开局良好势头。科技前沿,我国新一代通信技术试验顺利完成第一阶段,积累丰富技术成果,并启动后续验证工作。这将加速6G等技术商用进程,重塑信息时代格局。

放眼全球,地缘政治与安全议题持续发酵。法国强化关键海域军事部署意图,保障航运与利益。美国对中东局势表态,伊朗作出回应。韩国政党内部调整,寻求缓和矛盾。这些动态提醒,产业发展需置于更广阔国际背景下考量。
总体而言,广东此番布局体现了前瞻视野与务实作风。通过新兴赛道培育、交通支撑与市场活力多轮驱动,区域经济有望迎来新一轮高质量跃升,为全国提供有益示范。



